7 年
手机商铺
入驻年限:7 年
蔡老师
浙江 杭州市 滨江区
技术服务、原辅料包材、体外诊断、耗材、实验室仪器 / 设备、医疗器械、书籍 / 软件
医院药店 生产厂商 经销商 代理商
公司新闻/正文
129 人阅读发布时间:2025-02-19 09:28
2025年的开年暴击:DeepSeek!给了世界一个中国式的AI年,也干翻不少背井离乡的牛马岗位!

对于普罗大众而言,DeepSeek只是一个了解世界,获取信息的超强深度求索大模型;而科研大佬们已经在解锁它更深层次的学术功能,提升创作效率了。
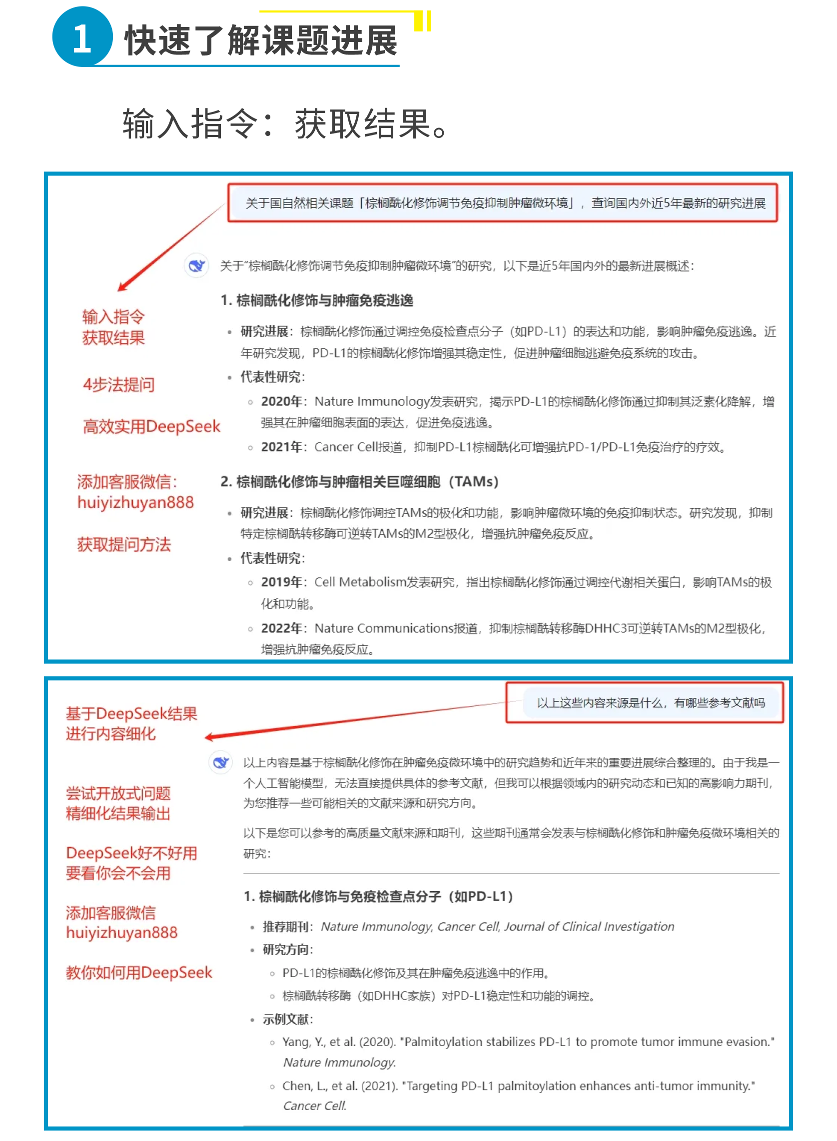
DeepSeek 这7大隐藏的学术功能,能帮助大家解锁 DeepSeek 在科研方面的使用方法,从而达到提升科研效率的目的。毕业/晋升/缺课题,这些都是小case!







DeepSeek作为一款低成本、高性能的 AI 推理模型,在科研领域引发了革命性变革,尤其是在快速了解课题进展、筛选高质量论文、研究课题设计等方面展现出了巨大的潜能。同时,在生物信息学、计算化学和认知神经学等诸多数据密集型科研工作中,DeepSeek也展现了与高端模型相当的性能,与其他模型相比,大大的降低了成本。
还在为科研效率低下而烦恼?想要快速掌握 DeepSeek 的强大功能,却苦于没有系统的学习资料?
别担心!超实用的 DeepSeek 使用指南,小编爆肝耗时 2 天整理,内容涵盖 DeepSeek 的 7 大核心功能,手把手教你从入门到精通,助你轻松玩转 DeepSeek,科研效率蹭蹭往上涨!

最后,还需提醒大家的是:DeepSeek也只是一款AI工具,工具不仅要趁手,也要注意使用安全。请大家在使用 DeepSeek 时保持严谨,以确保科学研究的科学性、合法性和伦理合规性!
AI取代哪个行业不好说,但一定会先取代不会使用AI的人!
版权说明:部分内容来源于DeepSeek、公众号新闻,分享只为学术交流,如涉及侵权问题请联系我们,我们将及时修改或删除!