环境健康研究新范式:“免疫学+组织学+微生物组学”,德国慕尼黑工业大学团队揭示松木VOCs对AD的双重机制,发中科院1区Top!
370 人阅读发布时间:2025-06-23 11:53
现代生活方式主要与室内环境相关,室内各种排放物对人体健康的影响颇受关注。特应性皮炎(AD)是一种常见的慢性炎症性皮肤病,与皮肤屏障功能障碍、免疫失调及微生物群紊乱密切相关,多发病于儿童之间。近年来,室内环境中的挥发性有机化合物(VOCs)对健康的影响备受争议,基于儿童常见室内接触源—松木,这一天然建材展开相关研究。
2024年10月,德国慕尼黑工业大学团队在《Environment International》期刊发表论文“Pinewood VOC emissions protect from oxazolone-induced inflammation and dysbiosis in a mouse model of atopic dermatitis”,通过动物模型和体外实验,首次系统评估了松木VOCs对AD的调控作用,并揭示了其抗炎和调节皮肤菌群的双重机制。
研究亮点
本研究聚焦松木VOCs这一争议性环境因素,通过动物+细胞双模型,多维度指标评估AD表型,深入揭示其“抗炎+菌群调节”双通路机制,并发现最佳浓度窗口。
-
动态通风模拟+多浓度梯度设计,动态VOCs暴露系统模拟真实家居环境;
-
结合免疫学、组织学和微生物组学,多组学联用,多维度评估AD表型,全面解析机制;
-
从动物模型到人类细胞实验,逐步验证,增强临床相关性。
采用"环境-疾病-健康"的多学科交叉研究思路,为解决复杂健康问题提供了创新性研究范式。不仅能深入揭示环境暴露与疾病发生发展的内在联系,更能为临床实践提供精准化的预防和治疗指导。研究无思路、模型难关联、分析不会搞,实验没资源,经费还不足,欢迎右上角V我,助您在在毕业/评职称的道路上不留遗憾~
研究思路

-
模拟真实暴露场景:使用欧洲赤松(Pinus sylvestris L.)木材,通过标准化方法调控VOCs释放量,设置三组浓度:低浓度(<3 mg/m³,模拟普通家居)、中浓度(5 mg/m³,临界值)和高浓度(>10 mg/m³,职业暴露水平)。
-
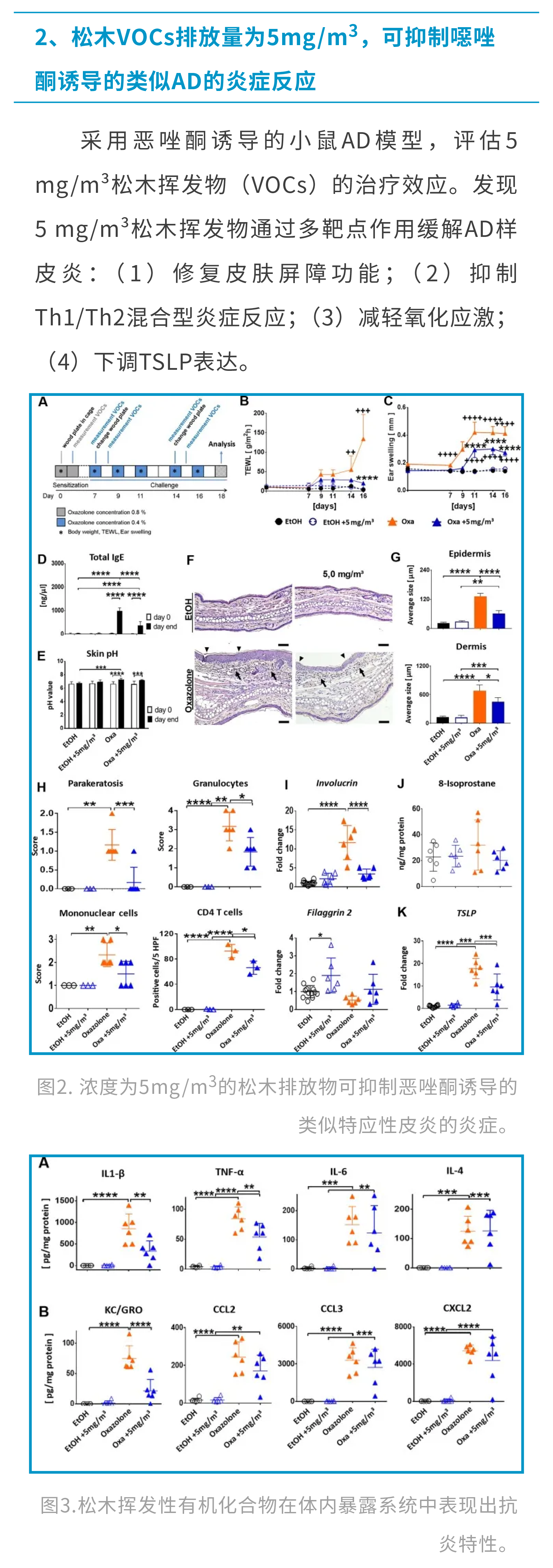
小鼠AD模型构建:利用恶唑酮诱导的小鼠AD模型,评估VOCs对皮肤屏障功能(TEWL、表皮厚度)、炎症指标(血清IgE、细胞浸润、细胞因子)及皮肤微生物群的影响。
-
人类模型验证:采用AD患者病灶T细胞上清刺激的人角质形成细胞模型,暴露于模拟松木VOCs混合物(5 mg/m³),检测炎症因子释放。
研究结果




文章小结
本研究首次揭示了作为挥发性有机化合物(VOCs)来源的松木暴露对特应性皮炎(AD)小鼠模型的影响。不仅为AD的环境影响因素提供了新证据,其严谨的实验设计(动态暴露、多模型验证)也为“环境-疾病-健康”研究提供了范本。
在现代医学研究中,环境因素与疾病的关联日益受到重视。环境暴露因素经由多种生化途径,增加疾病风险,对健康造成影响,涉及大部分疾病类型。如果您也有想法,欢迎联系小编,课题指导/方案设计/定制分析/实验验证这里应有尽有~