7 年
手机商铺
入驻年限:7 年
蔡老师
浙江 杭州市 滨江区
技术服务、原辅料包材、体外诊断、耗材、实验室仪器 / 设备、医疗器械、书籍 / 软件
医院药店 生产厂商 经销商 代理商
公司新闻/正文
559 人阅读发布时间:2025-07-18 10:31

本研究首次将中药配伍理论与自组装技术结合,开发出兼具缓释和增效作用的新型纳米水凝胶(S-G hydrogel),为类风湿关节炎(RA)治疗提供了新策略。
• 中药自组装:基于中药配伍理论,巧用分子互补性:青藤碱(含季铵氮,带正电) + 甘草酸(含羧基,带负电),通过静电吸引+氢键实现青藤碱和甘草酸的无载体自组装。
• 智能缓释设计:匹配类风湿关节炎微环境,水凝胶pH智能响应释放,解决半衰期难题,完美匹配口服药物的胃肠道递送需求。
• 老药新用:通过自组装改造已有中药单体,改善药物不足,降低开发成本和时间。
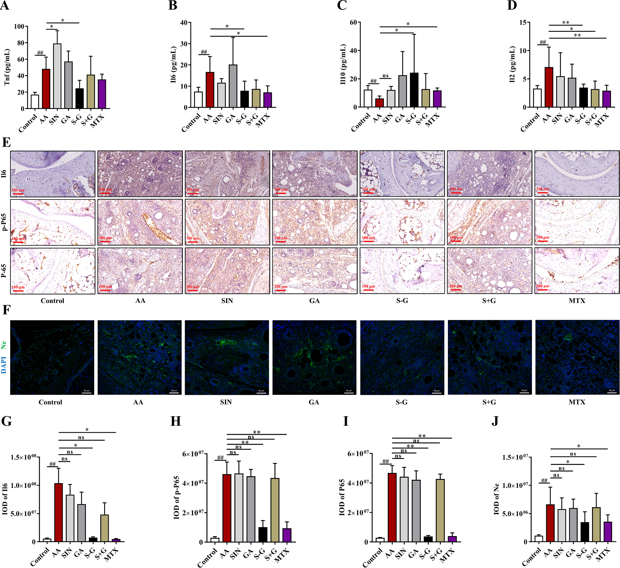
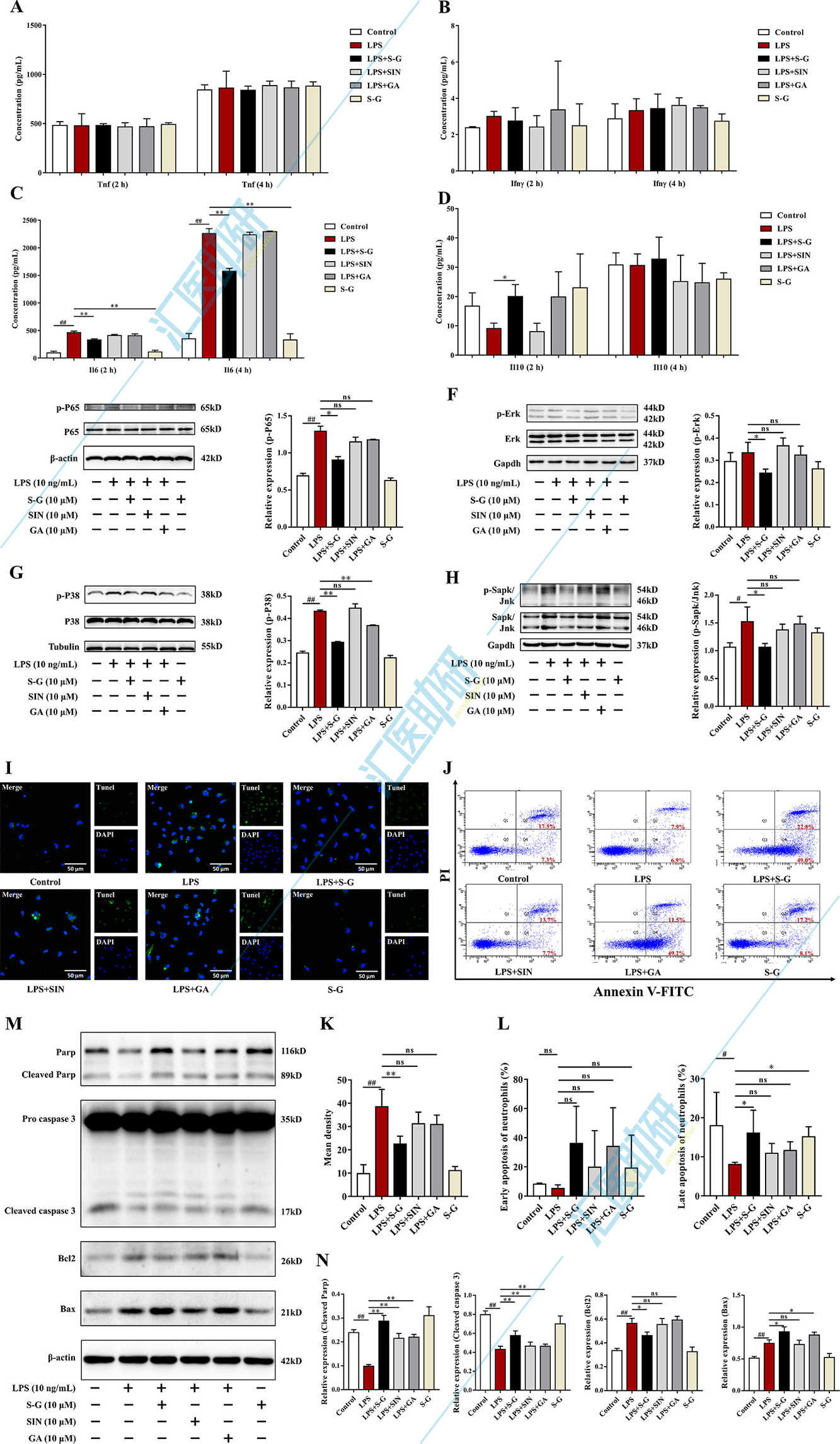
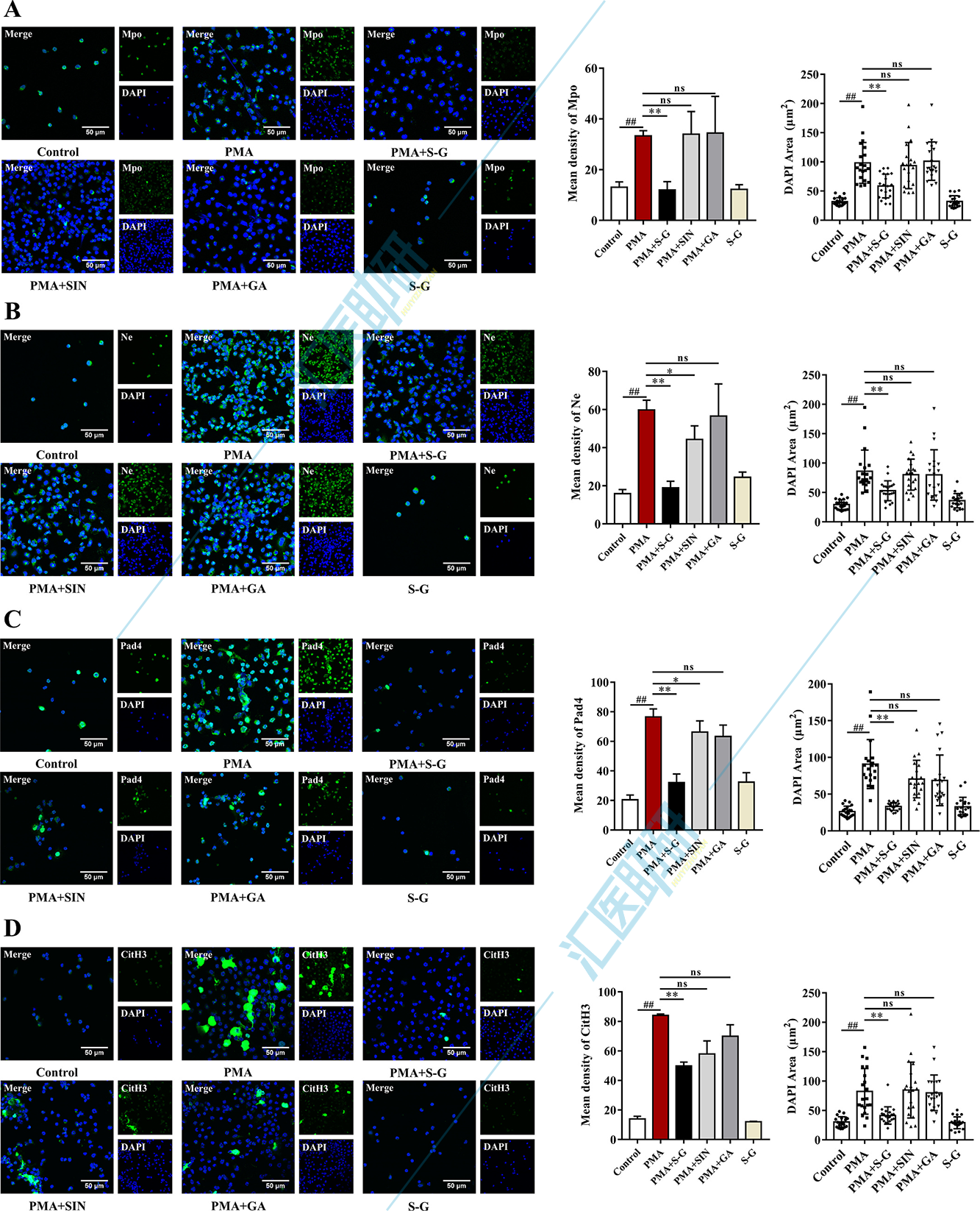
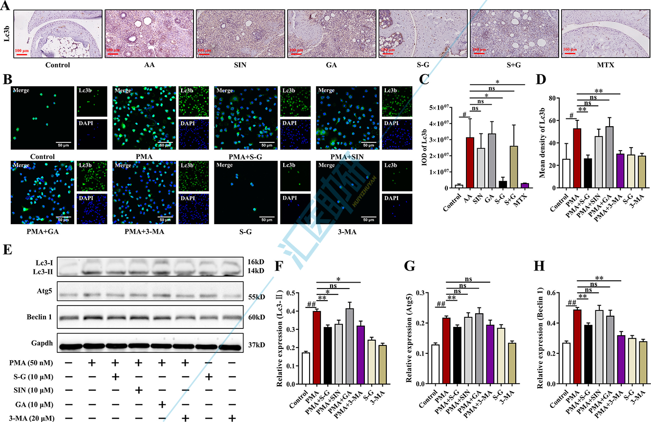
• 协同增效:通过剂型改良,S-G hydrogel 不仅能抑制中性粒细胞过度活化,促进中性粒细胞凋亡,还能促进中性粒细胞凋亡,三重机制协同抗炎,直击RA核心病理。
基于中药配伍中"甘草调和诸药"的理论,研究团队巧用分子互补性,通过静电吸引+氢键实现无载体自组装,不仅为类风湿关节炎(RA)治疗提供了新思路,更展示了中药现代化研究的创新路径。如果您也对这个方向感兴趣,欢迎右上角联系客服,24小时随时在线恭候大驾!

1. 自组装水凝胶的构建:通过非共价键(静电吸引和氢键)将青藤碱与甘草酸自组装成纳米水凝胶(S-G hydrogel),无需额外载体或催化剂。
2. 特性表征:通过扫描电镜(SEM)、流变学测试、紫外光谱(UV-vis)等技术验证水凝胶的稳定性、缓释性和生物相容性。
3. 体内外实验:评估S-G hydrogel对RA模型小鼠的治疗效果,包括关节肿胀抑制、炎症调控及中性粒细胞活性调节。
通过青藤碱与甘草酸的自组装作用开发出具有纳米结构的S-G水凝胶,该材料兼具热可逆性、长期稳定性、自修复性和可注射性等优异流变学特性。微观表征证实其三维网状结构,体外实验显示显著提升药物吸收效率,为中药活性成分的新型递送系统提供了环保、低成本的解决方案。

通过 ITC、UV-vis、FT-IR、XRD 和 1H-NMR 等多尺度表征技术揭示了S-G水凝胶的自组装机制:ITC证实SIN与GA通过焓驱动的静电吸引和氢键自发结合;光谱与衍射分析表明组装后分子构象改变,形成非晶态二维结构;¹H NMR进一步定位相互作用位点,明确其以1:1比例形成两亲性复合物。该发现为中药成分自组装纳米凝胶的理性设计提供了分子互作理论基础。
通过分子动力学模拟结合¹H NMR数据,揭示了S-G水凝胶的分子自组装动态过程:SIN与GA以1:1比例通过氢键和静电吸引形成稳定纳米纤维网络,其中GA的糖基氢键网络与SIN的疏水嵌入协同增强结构稳定性。

通过建立AA小鼠梯度给药模型发现高剂量SIN可导致AA小鼠肝代谢负担增加及肠道损伤,而S-G水凝胶通过缓释效应显著降低SIN的胃肠道毒副作用,维持免疫稳态;其独特的pH响应性释放特性延长了SIN体内滞留时间,为提升难溶性中药成分的生物利用度及安全性提供了新型递送策略。

S-G水凝胶通过口服给药显著改善AA模型小鼠关节炎症、减少软骨降解并抑制骨侵蚀,其疗效优于单一成分给药且无显著毒副作用,表明该自组装水凝胶体系在RA治疗中兼具协同增效与减毒优势,为中药活性成分的递送提供了新型治疗策略。






本研究聚焦于解决青藤碱(SIN)在治疗类风湿性关节炎(RA)中存在的副作用和低生物利用度问题。基于天然纳米载体的优势以及甘草酸(GA)的特性,创新性地设计了SIN和GA自组装形成的纳米水凝胶(S - G hydrogel)。该水凝胶通过多种机制发挥作用,不仅智能缓释保护了SIN并促进其吸收,还在体内外实验中展现出显著的治疗效果,如抑制中性粒细胞过度激活、调节其活性、缓解关节症状、抑制炎症反应和减少NET形成等。
如何在中药复方或药物改良领域做出新意,将中药理论(配伍)、材料科学(自组装)与免疫学(NETs)交叉融合,结合分子互补设计和多维度机制验证,实验中医药现代化!我们可为您提供基础科研相关热门课题思路和技术服务,解决中医药科研人员在基础研究中的难题。只要有想法,右上角联系客服,课题指导/方案设计/定制分析/实验验证这里应有尽有~