7 年
手机商铺
入驻年限:7 年
蔡老师
浙江 杭州市 滨江区
技术服务、原辅料包材、体外诊断、耗材、实验室仪器 / 设备、医疗器械、书籍 / 软件
医院药店 生产厂商 经销商 代理商
公司新闻/正文
181 人阅读发布时间:2025-06-09 15:32
空气污染与疾病健康息息相关,随着工业化和城市化进程的推进,加之机动车数量的大幅增加,中国如今已成为空气污染严重的国家之一。根据2021年GBD数据显示,环境PM2.5空气污染是头号杀手。现在关于PM2.5与疾病相关的研究,既往研究多聚焦PM2.5的肺/心血管毒性,而造血系统对PM2.5的敏感性更高(因血细胞终身再生)!为此,山西大学环境与健康研究团队通过建立孕期PM2.5暴露小鼠模型,深入探究了其对胚胎造血发育的影响。


如果想要原文链接,右下角联系客服~接下来跟着小编看完整思路。
研究亮点
该研究逻辑清晰,思路完整,研究层层递进。事先明确影响胚胎造血发育的环境影响因素是PM2.5 ,后通过PM2.5暴露模型,从表型到分子机制系统的阐述了孕期PM2.5暴露是如何影响胚胎造血发育的。
孕期PM2.5 暴露会影响 E10.5 时卵黄囊中的胚胎造血功能。
孕期PM2.5 暴露会影响 E14.5 胎鼠肝脏中的胚胎造血功能。
孕期PM2.5 暴露通过 SOX2 调控的基因表达影响胚胎造血发育。
基于“环境-疾病-健康”的研究思路进行多学科交叉研究,不论是社会公共安全领域还是临床干预防治,都具有极大优势。跟着大牛团队的思路走,简单的步骤发挥大大的作用,发文不要太爽~
研究无思路、模型难关联、分析不会搞,实验没资源,经费还不足,欢迎随时来撩我,助您在在毕业/评职称的道路上不留遗憾~
研究思路

模型构建:采用10周龄C57BL/6J小鼠,通过气管滴注PM2.5模拟真实环境污染暴露(剂量为3 mg/kg,每两天一次)。
表型分析:检测胚胎体重、体长及外周血细胞计数,评估发育异常。
功能实验:利用流式细胞术(FCM)和集落形成单位(CFU)实验,分析卵黄囊(E10.5)和胎肝(E14.5)中造血干/祖细胞(HSPCs)的数量和功能。
机制探索:通过转录组测序、染色质免疫共沉淀(ChIP)和免疫荧光,解析SOX2及其下游基因的调控作用。
研究结果
1、孕期暴露于 PM2.5会导致小鼠胚胎生长发育迟缓
小鼠的妊娠期通常为 19 至 21 天。作者首先研究了整个妊娠期暴露于 PM2.5 对小鼠胚胎发育的影响,观察时间为E18.5。通过观察小鼠形态、体重和头臂长发现孕期暴露于PM2.5导致小鼠胚胎生长发育迟缓。为了验证孕期 PM2.5暴露对胎儿血液参数的影响。对胚胎外周血细胞计数分析发现,两组细胞形态,红细胞、白细胞数量和血红蛋白(HGB)浓度未发生显著变化,PM2.5组的血小板计数增加了1.26倍。

2、产前 PM2.5 暴露抑制了卵黄囊的造血和血管生成
卵黄囊(YS)是胚胎中最早发育出血管和血细胞的结构。在胚胎发育的早期阶段,YS的造血作用与血管生成密切相关。对两组E10.5时小鼠胚胎的外形、重量分析,通过流式细胞术(FCM)和集落形成单位(CFU)实验分析卵黄囊(E10.5)中早期髓系祖细胞(EMPs)的数量和功能,发现EMPs 的分化能力受到限制。

3、孕期 PM2.5 暴露会导致显著的E14.5 胎肝中造血谱系分化和成熟的改变。
采用流式细胞术(FCM)评估 E14.5 胎儿肝脏(FL)中造血干细胞和祖细胞(HSPCs)的数量。发现在 PM2.5-exposed 组中,共同髓系祖细胞和粒细胞/巨噬细胞祖细胞显著减少,而巨核细胞/红细胞祖细胞则无显著变化。

通过集落形成单位(CFU)检测评估造血干细胞(HSCs)的体外分化潜能,发现孕期暴露于 PM2.5 会损害 E14.5 胎儿肝中造血干细胞的增殖和分化能力。

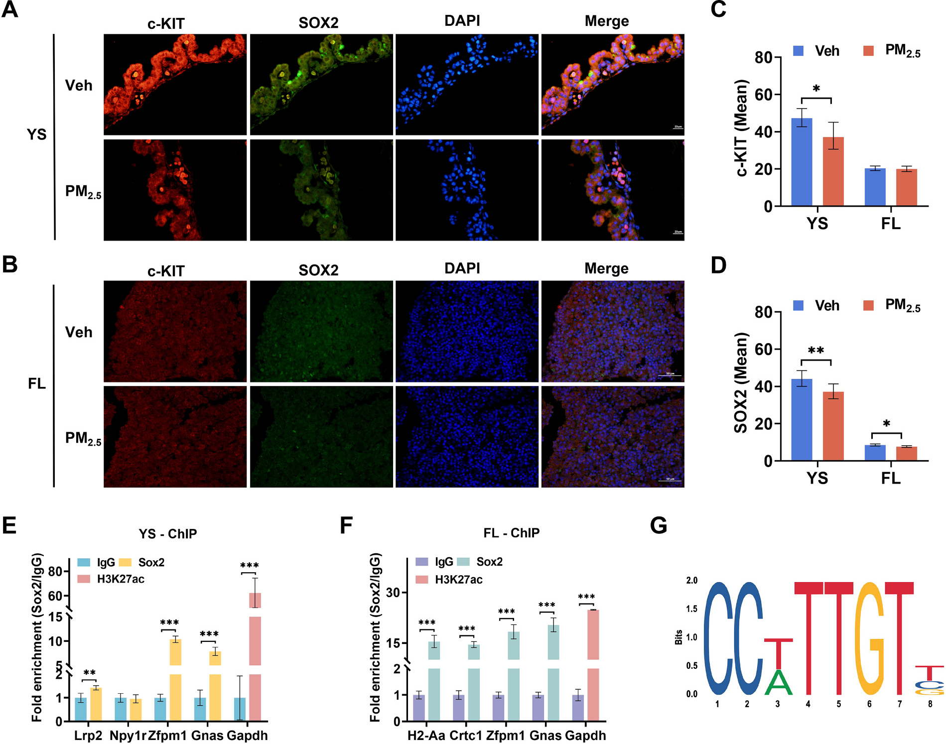
4、SOX2 是胚胎发育过程中调控造血过程的关键转录因子
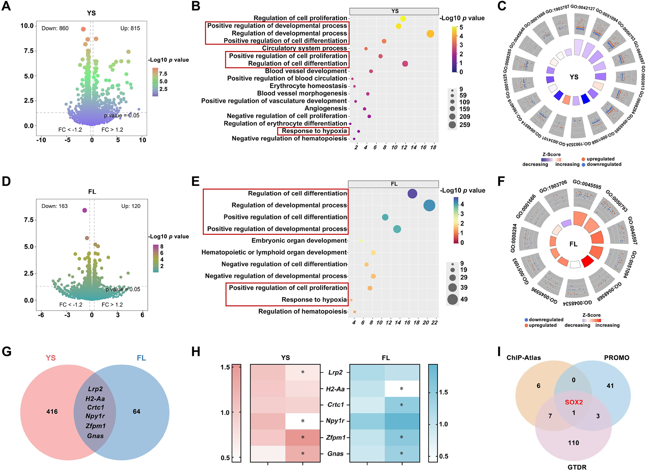
对 E10.5 卵黄囊(YS)和 E14.5 (FL)胎肝进行mRNA 转录组分析,发现 YS 和 FL 中有六个相互交叉的生物过程,主要包括细胞分化的调节、发育过程的调节、细胞分化的正向调节、发育过程的正向调节、细胞增殖的正向调节以及对缺氧的反应。利用三个转录因子(TF)预测数据库——ChIP-Atlas、PROMO 和 GTDR对这六个交集差异表达基因的 mRNA 表达进行验证,确定了SOX2是调控这六个交叉差异表达基因的唯/一转录因子。

5、孕期暴露于 PM2.5 通过调节 SOX2 及其下游基因的表达,影响胚胎造血发育
为了检测 SOX2 蛋白在造血组织中的表达情况,通过免疫荧光染色和ChIP-qPCR分析,证实了孕期暴露于 PM2.5会通过调节 SOX2 及其下游基因的表达,影响胚胎造血发育。

文章小结
这项研究堪称"环境-疾病-健康"的研究范本——不仅回答了PM2.5"是否有害",更阐明"如何有害"。通过构建真实暴露模型,结合表型验证、转录组分析与跨学科联合,不仅揭示了PM2.5发育毒性的新机制,也为污染地区孕期健康防护提供了理论依据。