7 年
手机商铺
入驻年限:7 年
蔡老师
浙江 杭州市 滨江区
技术服务、原辅料包材、体外诊断、耗材、实验室仪器 / 设备、医疗器械、书籍 / 软件
医院药店 生产厂商 经销商 代理商
公司新闻/正文
437 人阅读发布时间:2025-06-11 09:59
类器官能够部分模拟器官表型和功能的三维培养系统,通常来源于多能干细胞或组织源性前体细胞,具有自我更新和分化的能力。然而,其技术仍存在培养耗时、成本高、缺乏血管和免疫系统复杂性以及难以规模化等挑战。生物3D打印作为一种新兴技术,通过精确沉积细胞和支撑材料,能够构建复杂的细胞微环境,促进类器官的自组装和功能成熟。
皮肤缺损修复涉及复杂的生物学过程,包括炎症、增殖和组织重塑等阶段。尽管已有多种治疗方法,如负压伤口治疗和生物材料敷料,但对于大面积皮肤缺损的修复效果仍不理想。
上海交通大学医学院附属新华医院、上海大学、海军军医大学第一附属医院苏佳灿教授、刘媛媛教授、陈晓教授、崔进教授等团队共同在《Bioactive Materials》期刊发表论文“3-D bioprinted human-derived skin organoids accelerate full-thickness skindefects repair”,本研究通过结合皮肤类器官技术和3D生物打印技术,开发出一种新型生物3D打印皮肤类器官,为皮肤缺损修复提供了创新解决方案。

研究亮点
该研究通过设计严谨的对照设置,从体外细胞到动物模型的多层次验证,从表型观察到组织学、转录组学,创新性地将皮肤类器官与生物3D打印技术结合,不仅显著提升了皮肤再生效果,也为再生医学提供了新思路。
将皮肤类器官技术和生物3D打印技术相结合,开发出一种嵌入皮肤类器官的复合结构。
创新性地提出了双光源交联工艺,有效减少了光辐射对球状皮肤类器官的不良影响;
将挤出式3D生物打印技术与双光源交联技术相结合,确保皮肤类器官在嵌入水凝胶后能更好地发挥作用。
类器官+生物3D打印技术联合应用,不仅创新性强、模型还原度高,相比其他体外建模技术,实验周期和价格都更具性价比。技术创新也是顺利发好文的关键,生物3D打印类器官技术,临床风险更低,可以为疾病建模、药物筛选、器官修复及个性化医疗等提供高相关性研究~
研究思路

类器官构建:将人源性角质形成细胞、成纤维细胞及血管内皮细胞按2:1:1数量比例在3D培养条件下构建球形皮肤类器官。
生物墨水开发:比较不同水凝胶的理化性能,确定最适打印浓度水凝胶。
生物3D打印类器官:将挤出式生物3D打印技术与双光源交联技术相结合,将皮肤类器官与水凝胶逐层构建具有三维结构和生理功能的皮肤模型。
水凝胶生物相容性分析:检测3种皮肤细胞在10%GelMA上的生物学行为。
疗效评估:利用动物模型进行体内外实验,评估打印类器官的治愈效果。
机制探索:通过转录组测序分析凝胶组、凝胶+悬浮组和打印类器官组之间基因表达谱的显著差异。
研究结果
1、自组装球形皮肤类器官的制备与表征
将人源性角质形成细胞、成纤维细胞及血管内皮细胞按2:1:1的数量比例在3D培养条件下构建球形皮肤类器官。培养7天后,对其进行表征。免疫荧光染色显示:细胞球外层表达表皮标志物,核心表达真皮及血管标志物。细胞增殖检测显示球形皮肤类器官具备良好的增殖能力。

2、水凝胶的物理化学性质和生物相容性
对水凝胶的理化性能进行研究,不同比例水凝胶的溶胀特性、溶胀率及流变性能分析结果显10%GelMA为最适打印浓度水凝胶。然后对水凝胶生物相容性进行测试,细胞活力及增殖实验结果显示3种皮肤细胞在10%GelMA均具备较强的增殖能力及活力。

对3D打印可行性进行验证,结果显示打印最佳速率为1.2-1.5mm3/s,打印时采用双光源交联方式细胞死亡数量更少。

3、3D 生物打印皮肤类器官加速伤口愈合
采用免疫缺陷小鼠模型进行动物实验,评估生物3D打印皮肤类器官的治疗效果,结果显示皮肤类器官组创面愈合速率最快,上皮化出现时间最早,创面渗出更少。

4、生物3D打印皮肤类器官可提高伤口愈合质量并促进原位愈合
对实验小鼠皮肤样本进行组织病理学染色实验,结果显示皮肤类器官可以原位修复皮肤缺损,表皮及真皮贴合更加紧密,胶原排列更为整齐,新生成皮肤更接近正常皮肤。

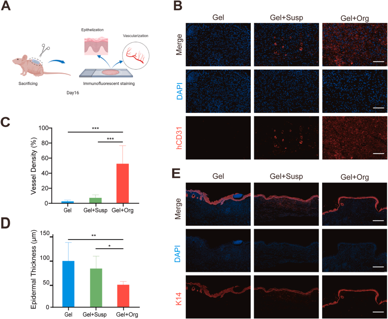
5、生物3D打印皮肤类器官促进再上皮化和血管化
为了检测创面再上皮化及血管化,对创面取材并进行免疫荧光染色,染色结果显示皮肤类器官可以显著加快皮肤缺损创面的再上皮化及血管化进程。

6、生物3D打印皮肤类器官通过抑制炎症加速伤口愈合
为了研究3D生物打印皮肤类器官促进创面愈合的机制,在16天时对小鼠创面皮肤取材并进行RNA测序,结果显示3D生物打印皮肤类器通过抑制炎症加速伤口愈合。

文章小结
这项研究使用人源性角质形成细胞、成纤维细胞和内皮细胞成功培养出皮肤类器官,同时将挤出式生物3D打印及双光源交联技术相结合,将皮肤类器官打印成与创面大小及形状相同的生物复合材料。最后通过动物模型证实皮肤类器官可以加快创面愈合速率,促进创面原位修复,促进上皮化和血管化,提高伤口愈合质量,具有良好的临床转化前景。
大面积全层皮肤缺损是临床常见难题,目前的治疗方式均存在明显的局限性。通过生物3D打印皮肤类器官可为烧伤、创伤等大面积皮肤缺损提供"即用型"修复方案,定制化打印技术适配不同形状伤口,解决类器官移植时的形状适配和存活率问题。基于类器官培养、生物墨水优化到3D打印设备,我们可提供基础科研相关服务,解决再生医学和疾病模型异质性与规模化的难题。只要有想法,联系小编,课题指导/方案设计/定制分析/实验验证这里应有尽有~