药效好不好,比比才知道!3种药物改造策略,赋予传统中药紫菀(Aster tataricus L. f.)新使命,为开发低毒性天然药物提供新范式!
“中药纳米微球+植物来源外泌体+工程化外泌体”,老药新用策略,看到就是赚到~
特发性肺纤维化(IPF)是一种不可逆的进行性间质性肺疾病,现有治疗药物吡非尼酮和尼达尼布虽能延缓病情,但长期使用易引发胃肠道和神经系统副作用。传统中药紫菀(Aster tataricus L. f.)具有千年药用历史,其活性成分多样,但如何将其转化为高效低毒的治疗方案仍是挑战。
2025年5月,中国科学院纳米科学与技术中心韩东、敖卓团队在期刊《Materials Today Bio》(中科院一区,纳米材料&生物材料一区,TOP期刊,IF = 10.2)期刊发表论文“Self-assembled vectors derived from Aster tataricus L.f. mitigate bleomycin-induced pulmonary fibrosis in mice”,从紫菀中提取自组装载体(ATSSA和EV)及双药协同EV@NIN,结合新型给药方式间质注射(ISI),为特发性肺纤维化(IPF)治疗提供新思路。

研究亮点
本研究巧妙结合了中药化学、纳米载体和递送工程,不仅解决了IPF治疗的毒性问题,更展示了多学科交叉的创新价值。
-
载体开发:通过冻融法从紫菀煎液中快速制备中药纳米微球(ATSSA),并同步提取植物来源外泌体(EV)。
-
递送技术:结合间质注射(ISI)技术,通过腕管注射实现药物靶向肺部间质,避免肝脏首过效应,提升生物利用度。
-
协同增效:将尼达尼布负载于EV构建工程化外泌体EV@NIN,延缓药物释放,增强疗效。
本研究基于“药物-辅料一体化”设计理念开发的天然自组装载体,通过多维度验证体系证实了其对IPF的治疗潜力,不仅拓展了传统中药在现代医疗中的应用前景,也为开发具有明确临床转化价值的抗纤维化疗法提供了新策略。如果您也对这个方向感兴趣,右上角联系客服,24小时随时在线恭候大驾!
研究思路

研究团队提出“药物-辅料一体化”设计策略,采用冻融技术从紫菀煎剂中快速制备了中药纳米微球(ATSSA),并通过梯度离心分离出植物来源外泌体(EV),超声混合孵育获得工程化外泌体(EV@NIN)。这三种载体通过间质注射(ISI)靶向递送至肺部,避免肝脏首过效应,提升药物生物利用度。研究通过体外细胞实验和BLM诱导的小鼠肺纤维化模型,系统评估了ATSSA、EV和EV@NIN的抗纤维化效果,并与尼达尼布进行对比。
研究结果
1、ATSSA与EV的表征及EV@NIN的释药行为
通过多模态表征技术系统解析了紫菀衍生的ATSSA(以果聚糖为主的多糖基微米颗粒)和EV(纳米级双膜囊泡)的理化特性,并证明EV可有效负载尼达尼布且具有缓释效应。ATSSA的果聚糖结构通过NMR、FTIR及MALDI-TOF联合确证,而EV@NIN的递送优势为其临床转化提供了剂型设计基础。

2、紫菀衍生的ATSSA与EV具有优异的生物相容性
通过体外细胞实验(CCK-8、活/死染色)和体内评估(体重监测、组织病理学及血液生化分析)系统证实,紫菀衍生的ATSSA与EV具有优异的生物相容性:不仅能维持细胞正常活力(ATSSA甚至表现出促增殖效应),且溶血率极低,动物实验中也未观察到器官损伤或血液指标异常,为其临床转化提供了重要的安全性依据。
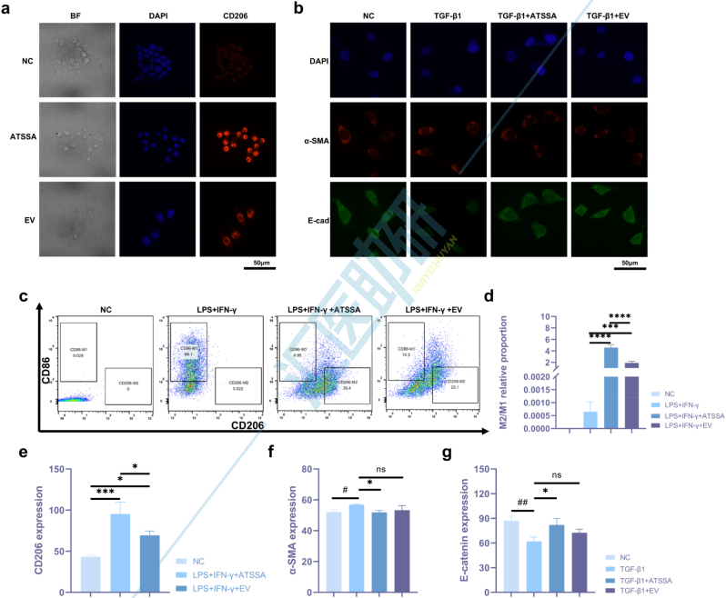
3、ATSSA和EV在体外展现出治疗肺纤维化的效果
在体外细胞实验中,ATSSA和EV均表现出抗炎、抗EMT及抑制ECM沉积的作用,但ATSSA的综合效能显著优于EV,尤其在调控巨噬细胞极化和氧化应激方面表现突出。说明ATSSA可能通过多靶点(炎症、纤维化、氧化应激)协同作用,成为肺纤维化治疗的潜在候选策略,而EV的适用性可能限于特定病理环节。需要进一步开展体内实验验证其疗效及机制。
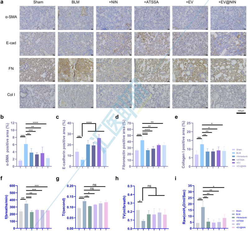
4、ATSSA、EV和EV@NIN能缓解特发性肺纤维化(IPF)在体内的进展
通过免疫组化分析、肺功能检测和微CT影像学评估发现,ATSSA、EV和EV@NIN均能通过多途径(抗炎、抗氧化、抑制EMT/ECM)缓解IPF进展,其中:ATSSA疗效最为全面,尤其在抗氧化和直接抗纤维化方面表现卓越,具备成为新型抗纤维化药物的潜力;EV侧重炎症调控,适用于以炎症为主导的纤维化早期干预;EV@NIN需进一步优化以提高协同疗效。
文章小结
本研究基于传统中药紫菀的多重药理作用,结合现代化药理研究,构建3种新型生物活性成分:中药纳米微球(ATSSA)、植物来源外泌体(EV)、工程化外泌体(EV@NIN),从体外到体内,系统性探索其对博来霉素(BLM)诱导肺纤维化的治疗潜力,证实了紫菀衍生的ATSSA和EV可通过多靶点协同(抗炎、抗氧化、抑制EMT/ECM沉积)安全高效缓解特发性肺纤维化(IPF)。
在疾病治疗领域,开发具有可再生、高生物相容性和强治疗效果的药物具有广泛的应用前景。中药种类繁多,功效不一,具有多靶点、多通道的作用特点,如何将这些老药做出新意,多学科交叉创新,你值得拥有!我们可为您提供基础科研相关热门课题思路和技术服务,完善新型药物构建与老药突破。只要有想法,右上角联系客服,课题指导/方案设计/定制分析/实验验证这里应有尽有~