7 年
手机商铺
入驻年限:7 年
蔡老师
浙江 杭州市 滨江区
技术服务、原辅料包材、体外诊断、耗材、实验室仪器 / 设备、医疗器械、书籍 / 软件
医院药店 生产厂商 经销商 代理商
公司新闻/正文
551 人阅读发布时间:2025-07-23 10:26
不发不知道,一发吓一跳!
听说过工作“跳槽”,听过学术圈跳槽的吗?根据中科院2025分区表显示,环境领域和化工领域顶刊—《Chemical Engineering Journal》(中科院1区双Top,IF=13.2)从工程技术圈“跳槽"到了材料科学圈,还稳坐1区Top宝座!从应用生物材料到新型材料,一口气网罗化学工程7大领域,结合工程化外泌体方向,哐哐上大分!
《Chemical Engineering Journal》以年均 1W+发文量和81.59%的国人占比成为材料与环境领域的“高性价比之选”。
T细胞急性淋巴细胞白血病(T-ALL)是一种侵袭性强、预后差的血液肿瘤,尤其对化疗耐药的患者生存率极低。尽管靶向治疗有所进展,但耐药性和骨髓药物递送效率低仍是临床难题。异甘草素(Isoliquiritigenin, ISL)作为一种天然黄酮类化合物,具有显著的抗肿瘤活性,但其溶解性差、靶向性不足限制了临床应用。外泌体因其天然靶向性和低免疫原性,成为药物递送的理想载体。
2025年2月,中山七院陈纯教授研究团队在期刊《Chemical Engineering Journal》发表论文“The trojan horse strategy in T-ALL therapy by engineering T-ALL-derived exosomes for targeted delivery of Isoliquiritigenin to the bone marrow to conquer Drug-Resistant T-ALL in PDX model”,创新性地利用T-ALL耐药细胞来源的外泌体装载ISL,构建“特洛伊木马”式纳米递送系统(Exo-ISL),旨在克服耐药并精准靶向骨髓病灶。

本研究提出新型“特洛伊木马”策略,以子之矛,攻子之盾,逆转急性T淋巴细胞白血病的化疗耐药性。
•载体仿生:创新性“特洛伊木马”策略,利用癌细胞自身外泌体自体靶向性和骨髓归巢能力,实现精准递药;
•药物协同:规避单一通路耐药,选择具有广谱抗耐药的异甘草素(ISL),证实ISL通过三管齐下发挥抗肿瘤作用;
•双模型验证:采用CDX和PDX模型,模拟临床耐药T-ALL的复杂性,让结果更具临床参考价值,转化性强。
利用T-ALL耐药细胞自身分泌的外泌体作为载体,装载天然抗肿瘤药物异甘草素(ISL),构建了仿生“特洛伊木马”递药系统(Exo-ISL),显著提升了ISL的靶向性和疗效。这一策略为耐药白血病及其他实体瘤的纳米治疗提供了新范式。如果您也对这个方向感兴趣,欢迎右上角联系我们,24小时随时在线恭候大驾!

Exo-ISL克服T-ALL耐药性的示意图。
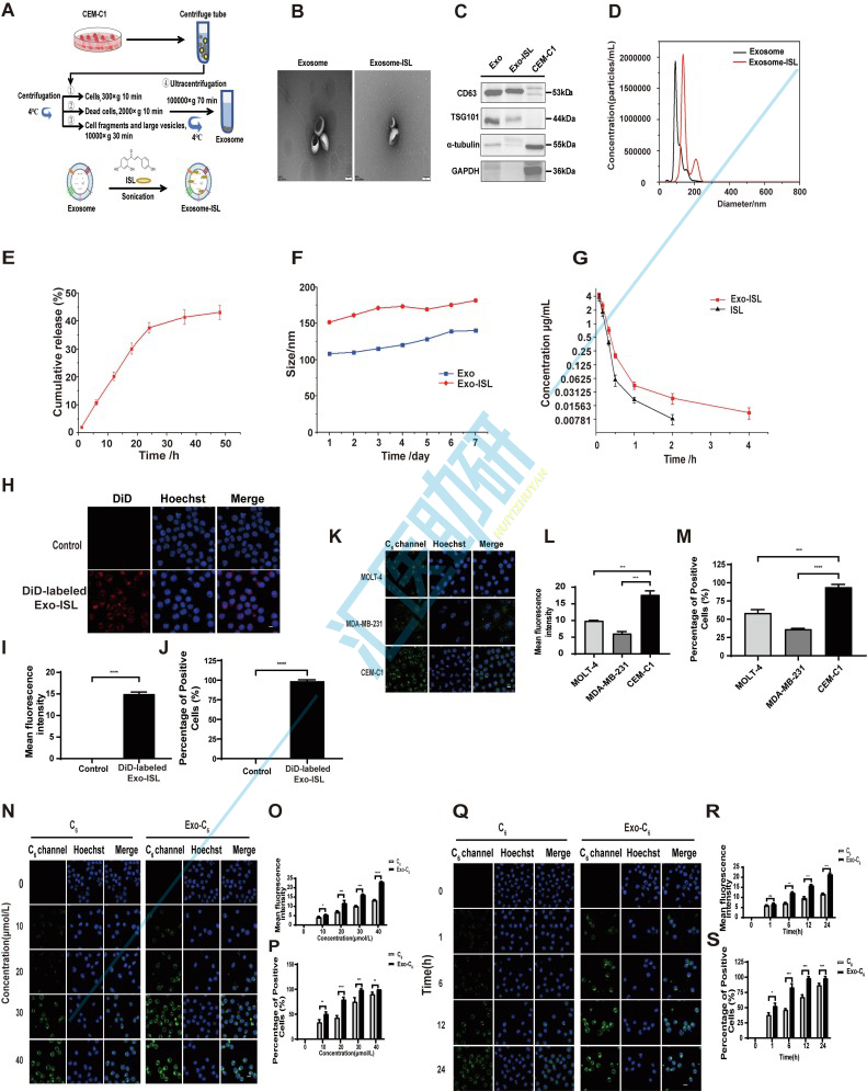
1.载体构建:通过超速离心法从耐药T-ALL细胞(CEM-C1)中分离外泌体,超声加载ISL形成Exo-ISL。
2.特性表征:透射电镜(TEM)、纳米颗粒追踪分析(NTA)和Western blot验证Exo-ISL的形态、粒径及外泌体标志蛋白(CD63、TSG101)。
3.功能评估:
4.机制探索:RNA测序、彗星实验、γ-H2AX免疫荧光等揭示ISL通过自噬、DNA损伤及凋亡通路发挥作用的分子机制。
1、ISL抗肿瘤药效评估
通过青藤碱与甘草酸的自组装作用开发出具有纳米结构的S-G水凝胶,该材料兼具热可逆性、长期稳定性、自修复性和可注射性等优异流变学特性。微观表征证实其三维网状结构,体外实验显示显著提升药物吸收效率,为中药活性成分的新型递送系统提供了环保、低成本的解决方案。

图1.ISL抑制耐药癌细胞的增值
2、Exo-ISL的制备及靶向药物功能评估
通过TEM、WB、NTA、Zeta电位等系统表征CEM-C1来源外泌体及其载药系统Exo-ISL的理化性质。药代动力学分析显示,外泌体递送系统使ISL的半衰期延长近4倍,显著提高了其体内稳定性与生物利用度。体外细胞摄取实验进一步揭示,Exo-ISL对同源T-ALL细胞(CEM-C1)具有高度特异性摄取能力,且该过程呈剂量和时间依赖性。这些结果不仅验证了工程化外泌体作为药物载体的可行性,更凸显了其在靶向递送方面的独特优势,为后续抗白血病研究奠定了重要基础。

图2.外泌体药物递送系统的表征
3、Exo-ISL的体外细胞毒性效应
通过细胞实验证实,Exo-ISL较游离ISL具有更强的抗肿瘤活性,其机制涉及:1)更显著的增殖抑制效应;2)更强的凋亡诱导能力;3)更显著的ROS水平提升。并且,外泌体载体本身不产生细胞毒性,但能显著增强ISL的生物学效应,这一发现为基于外泌体的药物递送系统提供了重要的实验依据。

图3.ISL和Exo-ISL抑制CEM-C1细胞增殖、诱导其凋亡并增加细胞内活性氧水平
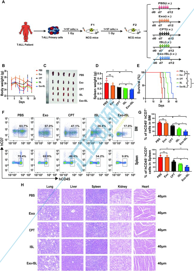
4、PDX模型小鼠验证Exo-ISL的治疗效果
通过临床相关性更强的PDX模型验证了Exo-ISL的治疗效果。研究结果显示:1)Exo-ISL能显著降低多药耐药患者来源白血病细胞在PDX模型中的负荷;2)较游离ISL具有更强的抗白血病活性和生存获益;3)治疗剂量下未观察到明显器官毒性。这些发现不仅证实了Exo-ISL对临床耐药样本的有效性,更凸显了其潜在的临床转化价值,为克服T-ALL耐药性提供了新的治疗选择。

图4.Exo-ISL在PDX模型小鼠体内减轻白血病负荷
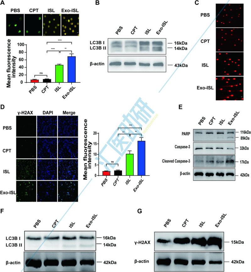
5、转录组+实验解析ISL和Exo-ISL的作用机制
通过转录组分析系统解析了ISL和Exo-ISL的作用机制。研究发现:1)不同于CPT的单一作用机制,ISL通过协同激活自噬、DNA损伤和凋亡通路杀伤耐药细胞;2)外泌体载体可显著增强ISL对自噬流(LC3-II/I比值提高)和DNA损伤(γ-H2AX表达增加)的诱导作用;3)PDX模型验证了Exo-ISL的多通路协同作用优势。这些发现不仅阐明了ISL克服耐药性的分子基础,更揭示了工程化外泌体在增强药物多靶点效应方面的独特价值,为联合靶向治疗策略的开发提供了理论依据。

图5.转录组分析ISL和Exo-ISL的作用机制

图6.体内和体外实验验证ISL和Exo-ISL的作用机制
本研究首次利用T-ALL源性外泌体递送ISL,成功构建了兼具骨髓靶向性和缓释特性的“特洛伊木马”纳米系统。Exo-ISL通过诱导自噬、DNA损伤和凋亡,显著克服了T-ALL耐药性,且体内安全性良好。这一策略为白血病靶向治疗提供了新思路,未来需进一步优化载药效率并推动临床转化。
开发能多靶点、多途径干预疾病的工程化外泌体一直是外泌体研究的热门新方向。作为新型载药材料,只需替换装载分子或者外泌体来源,即可适配其他疾病和药物,方向多,成本低,易发文!汇医助研可为您提供基础科研相关热门课题思路和技术服务。只要有想法,右上角联系客服,课题指导/方案设计/定制分析/实验验证这里应有尽有~