在“慧眼识珠”这个赛道上,我们基础研究也有话说~发现一本潜力期刊,即使当下影响力因子平平,如果期刊发展态势好,未来评职称/毕业也能躺赢!
根据3月20日2025公布的中科院分区和6月18日2025影响因子公布,《International Journal of Biological Sciences》从中科院生物学2区升为1区TOP!影响因子也从8.2涨至10分!主要发表生物学和生物科学领域的研究,偏重生物化学和分子生物相关的基础研究,着重强调疾病相关的病理机制。
代谢功能障碍相关脂肪性肝病(MASLD,原非酒精性脂肪肝病NAFLD)是全球最常见的慢性肝病,患病率高达30%。尽管肠道-肝脏轴在MASLD中的作用已被广泛关注,但针对肠道上皮细胞(IEC)的潜在治疗靶点仍需探索。Piezo1是一种机械敏感离子通道,近年研究发现其在IEC功能调控中起关键作用,但其是否通过肠道-肝脏轴影响肝脏脂质代谢尚不明确。
2025年1月,武汉协和医院侯晓华/白涛团队在期刊《International Journal of Biological Sciences》发表论文“Deficiency of Epithelial PIEZO1 Alleviates Liver Steatosis Induced by High-Fat Diet in Mice”,首次揭示了肠道上皮机械敏感离子通道Piezo1如何通过调控FGF15/19信号通路,改善高脂饮食诱导的肝脏脂肪变性。

研究亮点
本研究首次揭示肠道上皮Piezo1通过视黄醇代谢-RA-FGF15/19轴调控肝脏脂代谢的机制,通过“基因敲除-表型-回补”完整证据链,为代谢性疾病研究提供新范本。
-
临床相关性分析:临床样本+动物模型双验证,避免纯动物模型的局限性,增强研究的临床转化价值。
-
精准基因编辑:构建肠道上皮特异性Piezo1敲除小鼠(Piezo1ΔIEC),精准定位肠道上皮,避免全身性敲除可能带来的代谢紊乱。
-
多模态表型分析:结合影像学+生化+分子生物学,多维度评估肝脏脂肪变性。
Piezo1在多种细胞类型中广泛表达,本研究聚焦于Piezo1在肠上皮细胞中的生理作用,不仅揭示了Piezo1-FGF15/19轴是肠道-肝脏对话的新机制,更发现了靶向肠道机械感应通道治疗MASLD的可能。如果您也对这个方向感兴趣,欢迎右上角联系我们,24小时随时在线恭候大驾!
研究思路

本研究通过分析MASLD患者和模型小鼠肠道上皮中Piezo1的表达变化,构建IEC特异性Piezo1敲除小鼠(Piezo1ΔIEC),结合高脂饮食(HFD)诱导的MASLD模型,探究Piezo1对肝脏脂肪变性的影响及机制。结合RNA测序、代谢组学、类器官培养,聚焦FGF15/19信号通路和视黄醇代谢机制,系统解析Piezo1调控肝脏脂代谢的分子途径。
研究结果
1、在人类和小鼠脂肪肝模型中,肠道上皮Piezo1表达显著下调
临床发现脂肪肝患者及高脂饮食诱导的小鼠模型中,肠道上皮机械敏感离子通道Piezo1表达均呈现特征性下调,且其表达水平与多项脂代谢指标及肝损伤标志物呈显著负相关。
图1.在人类和小鼠脂肪肝模型中,肠道上皮Piezo1表达显著下调
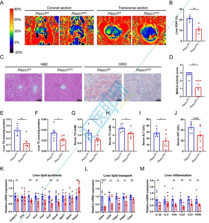
2、肠道上皮细胞中Piezo1的缺乏减轻了高脂饮食诱导的小鼠肝脂肪变性
通过构建肠道上皮细胞特异性Piezo1敲除小鼠模型,首次证实肠道上皮Piezo缺失可显著改善高脂饮食诱导的肝脏脂肪变性,表现为肝内脂质沉积减少、脂代谢指标改善及炎症反应减轻,且该保护作用具有饮食依赖性。
图2.肠道上皮细胞中Piezo1的缺乏减轻了高脂饮食诱导的小鼠肝脂肪变性
3、Piezo1缺失下调肠道FXR-FGF15/19信号通路并减少FGF15分泌
通过分析Piezo1ΔIEC小鼠肠道和肝脏中FXR-FGF15/19信号通路的变化,明确了Piezo1缺失通过特异性下调肠道FXR-FGF15/19信号通路的关键机制:在维持正常肠道形态和屏障功能的前提下,Piezo1敲除选择性地抑制了FXR下游靶基因(特别是FGF15)的表达,进而通过肠-肝轴调控肝脏胆汁酸合成限速酶CYP7A1的表达。
图3.Piezo1缺失下调肠道FXR-FGF15/19信号通路并减少FGF15分泌
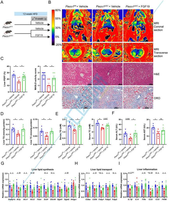
4、外源性FGF19加剧高脂饮食喂养的Piezo1ΔIEC小鼠肝脏脂肪变性
通过回补实验证实FGF15/19信号通路是Piezo1调控肝脏脂代谢的关键介质:外源性补充FGF19可完全逆转Piezo1ΔIEC小鼠的肝脏保护表型,重新诱发脂质沉积和炎症反应。
图4.外源性FGF19加剧高脂饮食喂养的Piezo1ΔIEC小鼠肝脏脂肪变性
5、Piezo1ΔIEC小鼠中FXR-FGF15/19信号通路下调与菌群-胆汁酸代谢无关
通过微生物测序和胆汁酸靶向代谢组学分析,排除了肠道菌群-胆汁酸代谢的干扰,证实Piezo1ΔIEC小鼠FGF15下调是独立于经典胆汁酸-FXR通路的全新机制。尽管观察到菌群组成改变和个别胆汁酸水平波动,但整体胆汁酸谱未发生显著变化,且差异菌种/胆汁酸与表型无明确相关性。
图5.Piezo1ΔIEC小鼠中FXR-FGF15/19信号通路下调与菌群-胆汁酸代谢无关
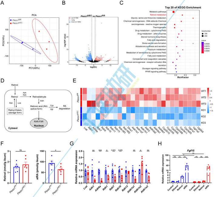
6、Piezo1缺失的肠道上皮细胞表现出视黄醇代谢减弱,损害FGF15生成
通过转录组分析揭示了Piezo1调控FGF15表达的全新机制:Piezo1缺失导致肠道上皮细胞视黄醇代谢通路关键酶表达下调,特别是抑制了视黄醇向RA的生物转化,进而通过减少RA-RXR/FXR复合物的形成削弱FGF15转录激活。类器官实验不仅验证了这一机制的细胞自主性,更发现Piezo1ΔIEC细胞丧失了将视黄醇转化为活性RA的能力,这为理解机械敏感通道调控核受体信号提供了新的分子视角,也为靶向视黄醇代谢干预MASLD提供了理论依据。
图6.Piezo1缺失的肠道上皮细胞表现出视黄醇代谢减弱,损害FGF15生成
文章小结
本研究通过微生物组+转录组+靶向代谢组分析,结合小肠类器官验证,首次发现Piezo1通过非胆汁酸依赖的RA-FGF15轴调控肝脏脂代谢,而是通过视黄醇代谢-RA-FGF15/19轴调控肝脏脂质沉积,为MASLD治疗提供了新靶点。
Piezo1功能异常或调控失调与心血管疾病、血液疾病、神经系统疾病、癌症、免疫疾病等众多疾病密切相关。结合热门分子Piezo1,探索更多疾病发展机制和生理功能,创新性+适用性UP!UP!UP!我们可为您提供基础科研相关热门课题思路和技术服务。只要有想法,右上角联系小编,课题指导/方案设计/定制分析/实验验证这里应有尽有~