7 年
手机商铺
入驻年限:7 年
蔡老师
浙江 杭州市 滨江区
技术服务、原辅料包材、体外诊断、耗材、实验室仪器 / 设备、医疗器械、书籍 / 软件
医院药店 生产厂商 经销商 代理商
公司新闻/正文
593 人阅读发布时间:2025-08-04 13:42
你以为塑料只是环境问题?错!它也正在“入侵”你的身体!影响您的健康~
基于PS-NPs的环境毒理学+眼科学的多学科交叉研究表明—吃饭喝水也“伤眼”,该研究成果不仅成功发表到环境科学与生态学的一区Top期刊《Environment International》,也为环境污染物健康风险评估提供了研究范本,学到就是赚到!
全球塑料年产量高达4.3亿吨,但仅21%被有效回收。这些塑料在环境中逐渐降解为微塑料(MPs,<5 mm)或纳米塑料(NPs,<1000 nm)颗粒,通过食物链进入人体。研究表明,人类每周可能摄入0.1-5g 微/纳米塑料,但其对眼健康的影响尚不明确。此前,PS-NPs已被证实可穿过血脑屏障(BBB),而血视网膜屏障(iBRB)与BBB结构相似,提示PS-NPs可能同样威胁视网膜健康。
2025年4月,暨南大学附属第一医院钟敬祥/王伯光团队在期刊《Environment International》发表论文“In vivo and In vitro assessment of the retinal toxicity of polystyrene nanoplastics”,首次揭示,口服PS-NPs可穿透血视网膜屏障(iBRB),并在视网膜中蓄积,引发氧化应激和细胞凋亡。

本研究从PS-NPs在视网膜的蓄积现象到氧化应激/屏障破坏/细胞凋亡等毒性反应机制完整证据链,为塑料污染的生物学效应提供了新证据。
双模型验证:体内(雄性 C57BL/6)+体外(HRMECs单层模型/ARPE-19细胞)结合,层层递进,验证iBRB穿透性,提高数据可靠性。
时间/剂量梯度:时间梯度观察,动态评估蓄积能力;剂量梯度设计,贴近真实环境暴露。动态观察PS-NPs毒性效应,增强说服力。
多组学联用:从表型(屏障破坏)到机制(氧化应激/凋亡通路)层层深入。多指标联用,完整证据链。
环境污染物能通过各种暴露途径进入人体,在体内形成生物累积,进而对人类健康造成威胁。本研究基于PS-NPs的眼毒性效应,不仅为摄入PS-NPs对视网膜健康的潜在风险提供了重要见解,并为塑料污染对人类的更广泛影响提供了新的视角。如果您也对这个方向感兴趣,欢迎右上角联系我们,24小时随时在线恭候大驾!

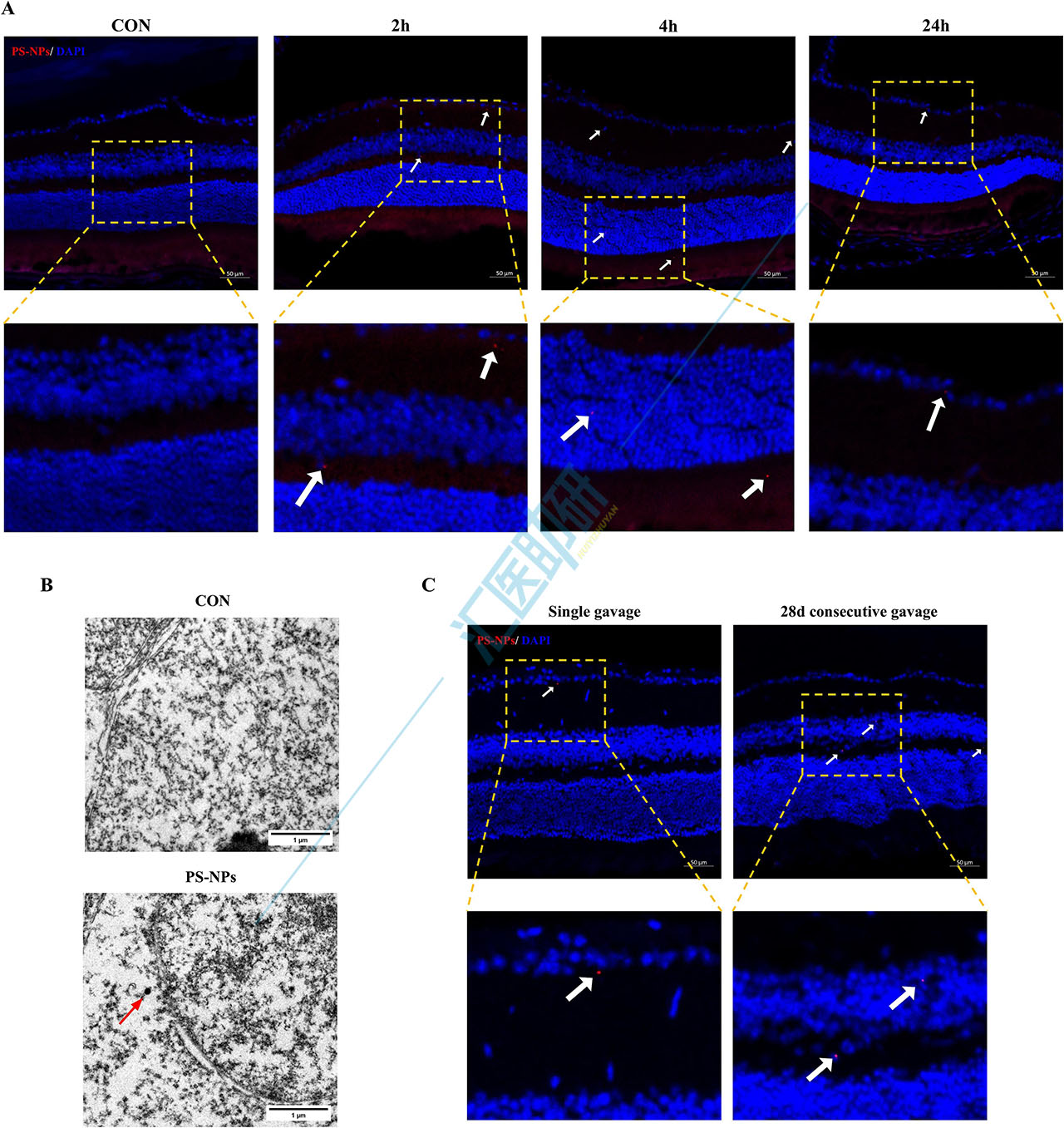
体内实验:给C57BL/6小鼠口服荧光标记的PS-NPs(80 nm),观察其在视网膜的分布及时间动态(2 h、4 h、24 h和28天暴露)。
体外模型:
用人视网膜微血管内皮细胞(HRMECs)模拟iBRB,评估PS-NPs的穿透性及对紧密连接的破坏。
用人视网膜色素上皮细胞(ARPE-19)分析PS-NPs的细胞毒性机制。
机制研究:通过检测氧化应激标志物(Nrf2、HO-1、ROS)、凋亡蛋白(Cleaved caspase 3)及屏障功能蛋白(ZO-1、Claudin-1),揭示毒性作用通路。
通过SEM、动态光散射(DLS)和zeta电位分析对两种PS-NPs的理化性质进行系统表征。结果发现,两种PS-NPs均具有纳米级尺寸(50-80nm)和球形形貌,但荧光标记导致颗粒水动力直径增大且表面电荷稳定性降低(zeta电位绝对值下降)。

2、检测小鼠视网膜中的PS-NPs
通过荧光成像、TEM发现口服PS-NPs可快速穿透生物屏障进入视网膜(2小时即可检出),4小时达到峰值浓度,并具有持续滞留特性(24小时仍可检测)。长期暴露(28天)可促进PS-NPs在视网膜中的蓄积,这一时空分布特征为后续毒性机制研究提供了关键的药代动力学依据,提示纳米塑料可能对视网膜产生累积性损害。

通过体内实验证实,PS-NPs长期暴露可剂量依赖性地破坏血-视网膜内屏障(iBRB),具体表现为紧密连接蛋白ZO-1和Claudin-1表达下调;同时通过抑制Nrf2/HO-1通路及抗氧化酶(SOD1/2、CAT)活性,诱发视网膜氧化应激,导致T-AOC水平下降及Cleaved caspase 3介导的细胞凋亡增加(TUNEL阳性细胞增多)。

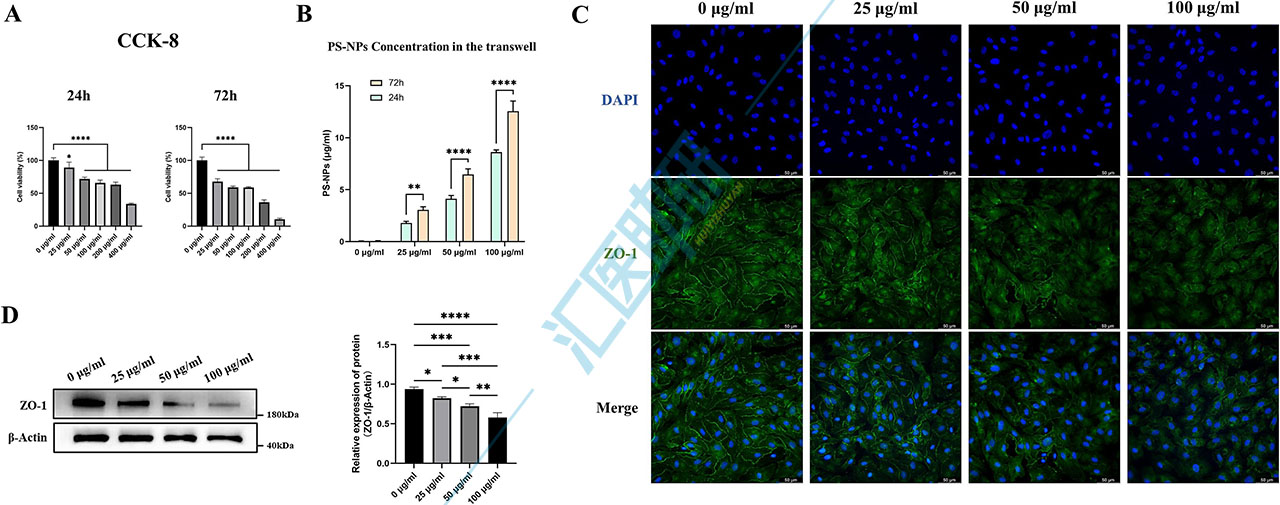
利用人视网膜微血管内皮细胞(HRMECs)单层模型,通过细胞活力检测、跨膜渗透实验和紧密连接蛋白分析证实:1)PS-NPs可剂量和时间依赖性地降低内皮细胞活性;2)高浓度长期暴露显著增强其穿透血视网膜内屏障(iBRB)的能力;3)通过下调ZO-1表达破坏内皮细胞间紧密连接结构。这些体外实验结果与体内研究发现相互印证,为PS-NPs破坏血视网膜屏障的细胞生物学机制提供了直接证据,进一步完善了纳米塑料视网膜毒性的研究体系。
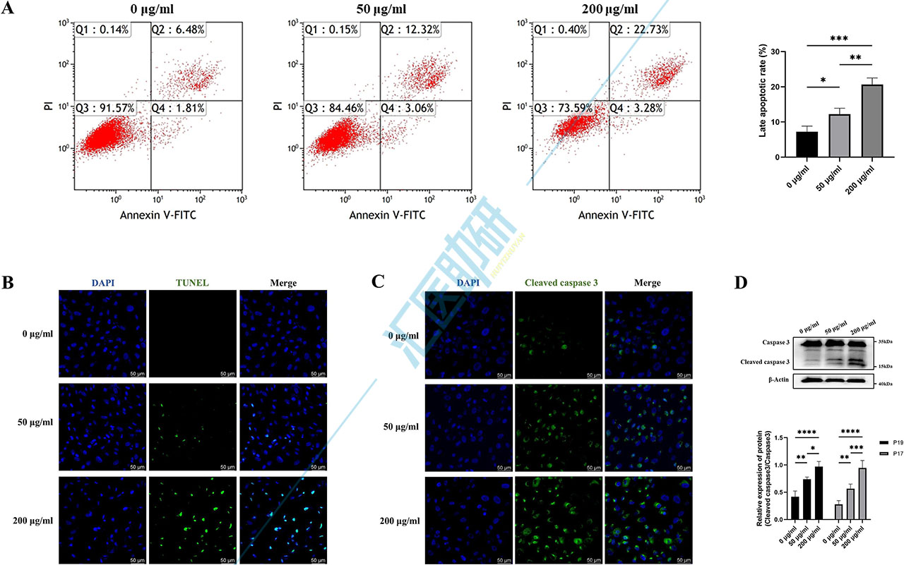
5、PS-NPs降低ARPE-19细胞活力与增殖能力通过CCK-8细胞活力检测和Ki67增殖标志物分析,证实PS-NPs可时间依赖性地抑制人视网膜色素上皮细胞(ARPE-19)的存活与增殖能力。研究采用阶梯式浓度筛选策略(选择50/200 μg/mL进行后续实验),在保证细胞存活率的同时有效评估毒性效应。

通过细胞实验证实PS-NPs通过氧化应激-凋亡通路对ARPE-19细胞产生毒性作用:1)DCFH-DA荧光探针和流式细胞术定量显示PS-NPs可剂量依赖性诱导ROS爆发;2)伴随抗氧化防御系统受损(Nrf2/HO-1通路抑制,T-AOC降低);3)最终激活Caspase-3依赖性凋亡通路(晚期凋亡为主)。

本研究采用“现象观察—机制探索—临床相关性验证”的逻辑链条,通过体内+体外双模型验证,首次证实了PS-NPs能在灌胃后2 h内穿透小鼠视网膜,并长期滞留。PS-NPs可以穿透并破坏模拟的血视网膜屏障(iBRB) 进入眼内,并引发氧化应激、屏障破坏和细胞凋亡等毒性反应。这项研究为摄入PS-NPs对视网膜健康的潜在风险提供了重要见解,并为塑料污染对人类的更广泛影响提供了新的视角。
“热点污染物+常见疾病”,这种搭配既关注了环境热点问题,又深入解析了多种疾病的潜在机制,兼具了实用性与创新性,不仅让审稿人爱到不行,也是地区性课题的热门研究方向!!汇医助研可为您提供基础科研相关热门课题思路和技术服务。只要有想法,欢迎右上角联系小编,课题指导/方案设计/定制分析/实验验证这里应有尽有~