杭州铂赛生物科技有限公司

6

手机商铺

qrcode
商家活跃:
产品热度:
  • NaN
  • 0
  • 0
  • 1
  • 0
植物来源外泌体/外泌体分离、提取、检测、表征
询价

杭州铂赛生物科技有限公司

入驻年限:6

  • 联系人:

    蔡老师

  • 所在地区:

    浙江 杭州市 滨江区

  • 业务范围:

    技术服务、原辅料包材、体外诊断、耗材、实验室仪器 / 设备、医疗器械、书籍 / 软件

  • 经营模式:

    医院药店 生产厂商 经销商 代理商

在线沟通

公司新闻/正文

Small (IF=12.1)!中医药结合外泌体双热点,实验验证+肠道菌群+肝脏蛋白组学,双非大学在“药食同源”上打响高端局~

507 人阅读发布时间:2025-08-07 11:59

“药食同源”是目前中医药领域中一个热门的研究方向,既适合药学又适合食品方向,临床转化价值非常高。
苦荞作为药食同源物质,具有降血糖的功效。今天,小编给大家提供一个中医药研究的新角度:植物来源外泌体+工程化外泌体。通过工程化改造苦荞来源外泌体,从而开发出一种生物活性物质的高效口服递送系统,以缓解高血糖和糖尿病。该项研究顺利发表中科院二区Top期刊—《Small》(IF 12.1、在物理、化学、材料等多个相关学科领域均位于JCR Q1 区),结果非常喜人!
糖尿病作为一种全球高发的慢性代谢疾病,长期高血糖会导致多种并发症。膳食活性成分(如多酚、黄酮类等)虽能调节糖代谢,但其应用受限于低水溶性、化学不稳定性及吸收效率不足等问题。例如,绿原酸(CGA)虽能通过抑制α-淀粉酶活性延缓血糖升高,但其易在胃肠道环境中降解且跨膜运输效率低。植物来源的外泌体样纳米囊泡(ELNs)因其低免疫原性和高生物相容性,成为口服递送系统的理想载体,但其脂膜结构稳定性较差,易在胃肠道环境中破裂,导致活性成分泄漏。
2025年3月,陕西科技大学食品与生物工程学院李国梁&姚晓琳研究团队在期刊《Small》上发表论文“Dual-Carriers of Tartary Buckwheat-Derived Exosome-Like Nanovesicles Synergistically Regulate Glucose Metabolism in the Intestine-Liver Axis”,文章探讨了一种新型的双载体系统,基于苦荞衍生的外泌体样纳米囊泡(TB-ELNs),用于调节肠道-肝脏轴中的葡萄糖代谢。
Small (IF=12.1)!中医药结合外泌体双热点,实验验证+肠道菌群+肝脏蛋白组学,双非大学在“药食同源”上打响高端局~

研究亮点

本研究通过仿生设计将植物来源外泌体的‘软载体’特性与纳米材料的‘硬科技’工程化结合,为口服纳米药物提供了新范式。
  • 载体设计:受“弹丸设计”启发,用“双载体”策略改造苦荞来源外泌体(TB-ELNs),通过工程化外泌体,将绿原酸(CGA)负载于核心,并将硒纳米颗粒(SeNPs)键合至脂质膜上。
  • 递送效率评估:多维度考察胃肠保留率、黏液渗透性、细胞摄取及转运机制、体内分布,验证TB-ELNs双载体的递送效率,为口服纳米药物提供了新范式。
  • 多组学机制解析:从肠道菌群到肝脏蛋白质组学分析,体内验证肠-肝轴多通路降糖,全面解析代谢调控机制。
通过对植物来源外泌体的工程化改造,为提高植物来源外泌体的稳定性及其有效递送活性物质提供了一种新的策略,可广泛应用于营养和疾病干预领域。如果您也对这个方向感兴趣,欢迎右上角联系我们,24小时随时在线恭候大驾!

研究思路

受“弹丸设计”概念启发,研究团队以苦荞来源的外泌体(TB-ELNs)为基础,通过工程化改造构建了一种双载体系统(SeNPs-ELNs-CGA):
  • “弹头”:将绿原酸(CGA)负载于TB-ELNs的核心腔室;
  • “弹带”:通过原位还原法将硒纳米颗粒(SeNPs)结合至脂膜表面,增强膜刚性。
通过体外和体内实验,系统评估了该双载体系统的稳定性、胃肠道保留率、黏液渗透性、细胞摄取机制及降血糖效果。

研究结果

1、TB-ELNs的表征

通过超速离心法从苦荞中分离出TB-ELNs,证实其具有150 nm的典型囊泡结构,并在肠液中表现良好稳定性,但胃酸环境可诱导其短暂聚集(可逆)。脂质与组学分析揭示TB-ELNs富含具有代谢调控功能的磷脂(如PC、PE)和miRNA,其分子组分天然靶向糖代谢与肠黏膜修复相关通路,为后续构建功能性递送系统奠定了物质基础。
Small (IF=12.1)!中医药结合外泌体双热点,实验验证+肠道菌群+肝脏蛋白组学,双非大学在“药食同源”上打响高端局~

图1.TB-ELNs的制备与表征

2、基于TB-ELN的双载体设计用于糖代谢调节

通过超声负载与原位还原技术,创新性地构建了基于苦荞外泌体的"SeNPs-ELNs-CGA"双载体系统,其核心在于:1)SeNPs通过疏水作用修饰脂膜,显著提升载体在胃肠环境中的结构稳定性(GP值增加);2)双载体设计使CGA和SeNPs的胃肠道保留率分别提高2.2倍和1.6倍,解决了植物外泌体递送效率低的关键难题。
Small (IF=12.1)!中医药结合外泌体双热点,实验验证+肠道菌群+肝脏蛋白组学,双非大学在“药食同源”上打响高端局~

图2.基于TB-ELNs 的双载体的制备与表征

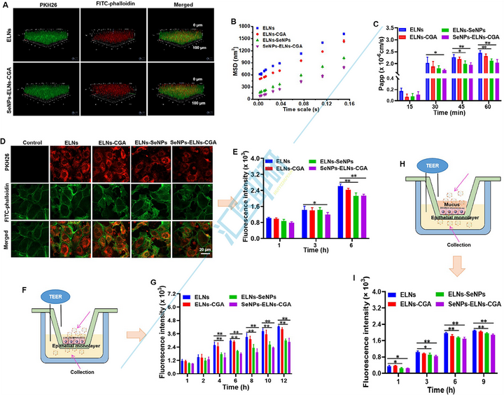
3、基于TB-ELNs的双载体体外内化特性研究

采用新鲜猪肠黏液评估TB-ELNs载体的渗透性,系统解析TB-ELNs载体在肠道的吸收机制:1)所有载体均能有效穿透黏液层(表观渗透系数Papp>1×10⁻⁶ cm/s),但SeNPs修饰会因粒径增大和膜刚性增强降低渗透速率;2)Caco-2细胞摄取实验表明,未修饰ELNs的内化效率最高,而SeNPs通过疏水作用修饰虽略微降低转运效率,但无统计学差异。
Small (IF=12.1)!中医药结合外泌体双热点,实验验证+肠道菌群+肝脏蛋白组学,双非大学在“药食同源”上打响高端局~

图3.基于TB-ELNs的纳米载体的体外内化特征

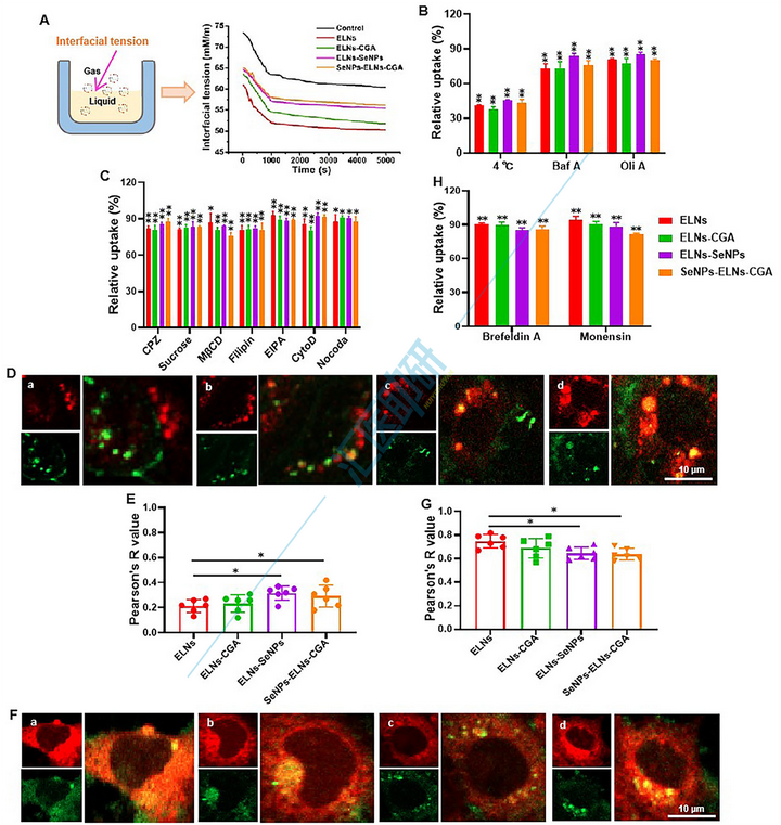
4、基于TB-ELNs双载体的内吞机制

通过细胞实验解析TB-ELNs双载体的内吞机制,TB-ELNs载体通过网格蛋白/小窝蛋白双途径实现能量依赖性内吞,并借助内质网(ER)介导的旁溶酶体途径规避降解,其中SeNPs修饰虽略微降低内质网共定位效率(PV值降低约40%),但所有载体均保持溶酶体逃逸能力(PV<0.4)。
Small (IF=12.1)!中医药结合外泌体双热点,实验验证+肠道菌群+肝脏蛋白组学,双非大学在“药食同源”上打响高端局~

图4.TB-ELNs双载体的内吞机制及细胞内运输途径

 

5、PS-NPs降低ARPE-19细胞活力与增殖能力

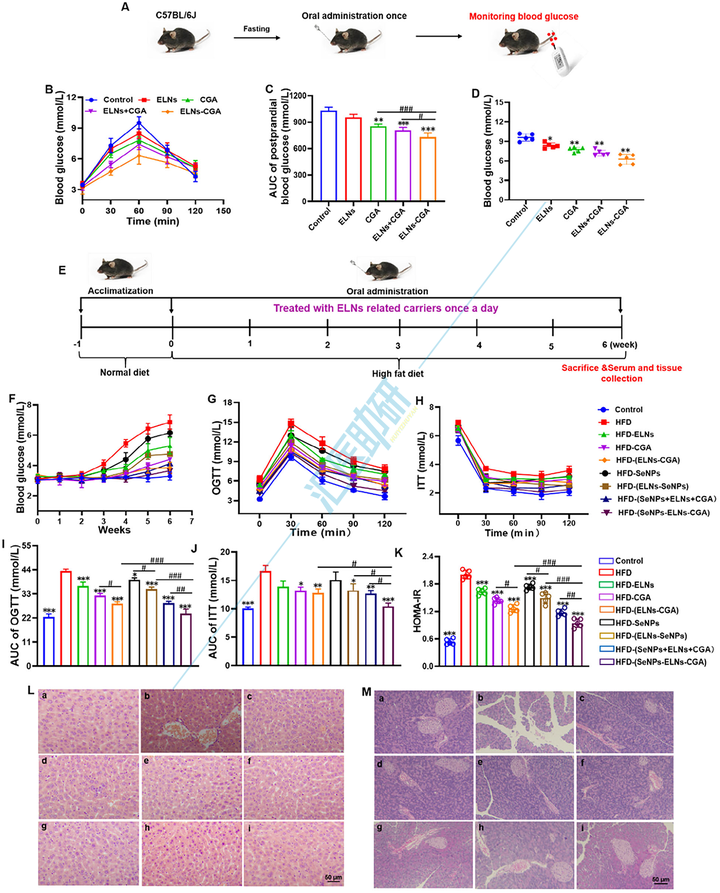
通过体内实验证实:1)TB-ELNs作为载体可显著提升CGA的降糖效率(餐后血糖降幅达31%),其降糖效能表现出:TB-ELNs单载体(ELNs-CGA) > 物理混合组(ELNs+CGA)> 游离CGA > 空白ELNs;2)TB-ELNs双载体(SeNPs-ELNs-CGA)通过协同作用(CGA抑制α-淀粉酶 + SeNPs增强抗氧化)全面改善HFD小鼠的糖脂代谢紊乱,其机制涉及胰岛素敏感性提升、肝脏/胰腺组织修复及系统性炎症抑制。
Small (IF=12.1)!中医药结合外泌体双热点,实验验证+肠道菌群+肝脏蛋白组学,双非大学在“药食同源”上打响高端局~

图5.基于TB-ELNs的纳米载体在体内的降糖效果

6、TB-ELNs双载体对高脂饮食(HFD)小鼠结肠组织修复和肠道菌群的影响

通过组织形态学和微生物组学分析,揭示TB-ELNs双载体通过三重机制改善HFD诱导的代谢紊乱:1)修复结肠物理屏障(杯状细胞/微绒毛);2)调控菌群平衡(抑制致病菌+富集益生菌);3)促进短链脂肪酸(SCFAs)产生菌的增殖。
Small (IF=12.1)!中医药结合外泌体双热点,实验验证+肠道菌群+肝脏蛋白组学,双非大学在“药食同源”上打响高端局~

图6.基于TB-ELNs纳米载体的口服给药对高脂饮食小鼠结肠组织及肠道菌群的影响研究

7、基于TB-ELNs双载体治疗的高脂饮食(HFD)小鼠肝脏组织蛋白质组学分析

蛋白质组学揭示TB-ELNs双载体通过多通路协同改善糖代谢:1)激活PI3K-AKT/AMPK信号轴增强胰岛素敏感性;2)上调抗氧化蛋白(如GSH)减轻氧化损伤;3)促进能量代谢相关蛋白(如糖酵解酶)表达。
Small (IF=12.1)!中医药结合外泌体双热点,实验验证+肠道菌群+肝脏蛋白组学,双非大学在“药食同源”上打响高端局~

图7.TB-ELNs双载体给药后高脂饮食小鼠肝脏组织蛋白质组学分析

8、基于TB-ELNs双载体的生物分布和降解

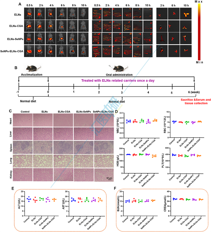
通过Cy5.5荧光标记示踪和6周口服毒性实验显示,1)SeNPs修饰可显著延长TB-ELNs在肠道的滞留时间(>10小时),但未影响其最终排泄;2)长期给药未引起血液毒性或肝肾功能损伤,符合临床转化安全性要求。
Small (IF=12.1)!中医药结合外泌体双热点,实验验证+肠道菌群+肝脏蛋白组学,双非大学在“药食同源”上打响高端局~

图8.口服给药后,TB-ELNs双载体的生物分布、降解及体内生物安全性评估

文章小结

本研究通过工程化改造苦荞来源外泌体构建出TB-ELNs双载体系统,创新性地通过SeNPs修饰提升了植物来源外泌体的稳定性,实现了绿原酸(CGA)的高效递送和协同降血糖作用。这项研究为开发高效的口服生物活性物质递送系统提供了新的思路,具有潜在的应用前景,尤其是在糖尿病和相关代谢疾病的干预中。
“植物来源外泌体”作为中医药研究的新方向,尤其是药食同源植物来源,结合工程化改造技术,创新性不仅足,并且临床转化价值也高,尤其适合做“产学研”结合项目~汇医助研可提供外泌体提取、鉴定、示踪、药物装载、转录组、蛋白组、代谢组学、细胞功能实验,动物实验验证等相关服务,全方位满足您的科研需求!只要有想法,右上角联系小编,课题指导/方案设计/定制分析/实验验证这里应有尽有~

上一篇

2024年SCI医学相关期刊被WOS剔除/On Hold

下一篇

环境之光,IF 9.7 !环境毒理学+眼科学交叉研究发1区Top,暨南大学附属第一医院研究团队深入探索PS-NPs的视网膜毒性~

更多资讯

我的询价