7 年
手机商铺
入驻年限:7 年
蔡老师
浙江 杭州市 滨江区
技术服务、原辅料包材、体外诊断、耗材、实验室仪器 / 设备、医疗器械、书籍 / 软件
医院药店 生产厂商 经销商 代理商
公司新闻/正文
738 人阅读发布时间:2025-07-08 15:10

本研究通过多学科交叉和分子机制探索,为肌腱再生领域树立了新的研究范式。
• 新材料开发:利用GsMTx4(Piezo1抑制剂)负载于GelMA水凝胶中,实现了药物的缓释和局部递送,显著促进肌腱再生并减少异位骨化。
• 多模态评估:结合组织学(H&E、SOFG染色)、影像学(μCT)、超微结构分析(SEM/TEM)、生物力学测试和步态分析,全面评估了治疗效果。
• 跨学科融合:利用GelMA水凝胶作为药物载体,同时研究机械微环境对细胞行为的影响,体现了生物材料学与力学生物学的交叉创新。
通过揭示Piezo1/Apelin轴在肌腱修复和异位骨化中的关键作用,不仅深化了对肌腱损伤机制的理解,还提出了创新的治疗策略,具有显著的科学价值和临床转化潜力。Piezo1作为机械敏感离子通道的核心成员,是近年来的明星分子,除肌腱组织外,在骨、软骨、肌肉、血管内皮及神经系统中均具有高表达。如果您也对这个方向感兴趣,欢迎右上角联系我们,24小时随时在线恭候大驾!

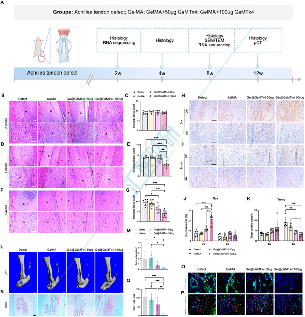
1. 动物模型构建:通过手术建立大鼠跟腱缺损模型,模拟肌腱损伤后的修复过程。
2. 干预措施:将GsMTx4负载于GelMA水凝胶中,局部注射至损伤部位,观察其对肌腱愈合和HO的影响。
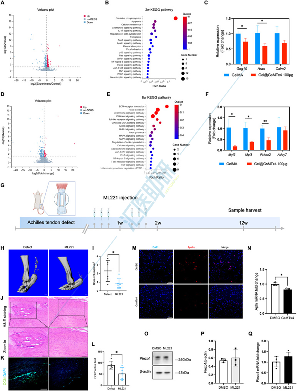
3. 分子机制探索:通过RNA测序分析差异基因,筛选关键信号通路,并利用ML221(Apelin通路抑制剂)验证下游机制。
4. 力学调控实验:通过短期固定(制动)探究机械负荷对Piezo1活性和异位骨化形成的影响。
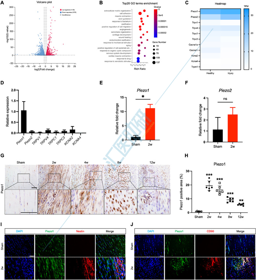
通过大鼠跟腱缺损模型系统刻画了肌腱损伤后的动态病理进程,揭示其愈合特征为:早期(2周)以干细胞募集和血管化为主,中期(4周)出现软骨样分化,晚期(12周)形成异位骨化。关键发现包括:①证实软骨内成骨是异位骨化的主要形式;②TDSCs(Nestin+/CD90+)在修复早期被激活但随时间减少。这些结果为后续靶向干预策略(如调控Piezo1)提供了病理学基础,提示抑制异常软骨分化可能是阻断异位骨化的关键环节。
通过多组学联合分析揭示:①肌腱损伤后发生显著的转录重编程,其中机械敏感离子通道Piezo1表达最为突出;②Piezo1动态表达模式(损伤早期显著上调,后期逐渐回落)与TDSCs活化周期同步;③空间共定位证实Piezo1直接作用于肌腱干细胞群体。这些发现为"机械信号-Piezo1-干细胞分化"调控轴提供了直接证据,奠定了后续功能干预研究的理论基础。
通过肌腱来源干细胞(TDSCs)体外分化模型揭示:Piezo1特异性激活剂Yoda1具有谱系定向调控作用——在抑制成骨分化的同时显著促进软骨形成,这种"促软骨-抑成骨"的双重效应可能解释肌腱修复中异位骨化的发生机制。研究不仅明确了Piezo1激活的剂量安全窗口(0.3-1μM),更通过多时间点、多谱系平行实验证实机械敏感通道对干细胞命运决定的精确调控,为靶向干预异常分化提供了实验依据。

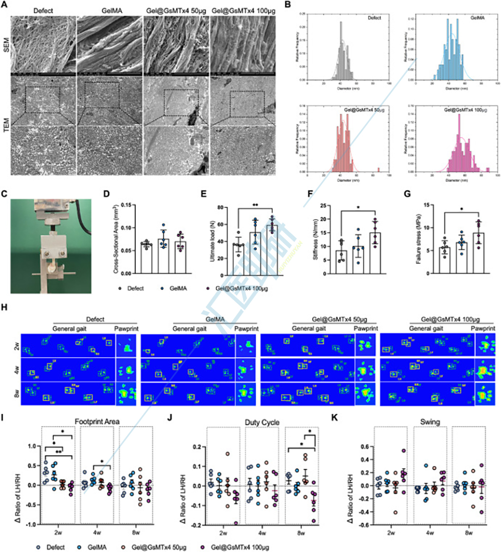
通过多维度表征解析GelMA和GsMTx4负载型GelMA的理化特性,发现GelMA水凝胶可安全高效递送GsMTx4,维持7天的药物缓释。

采用动物实验评估GsMTx4(50μg和100μg)的治疗效果,发现100μg GsMTx4能显著改善肌腱组织学修复质量,其机制可能与调控Scx(早期肌腱标志物)和Tnmd(晚期异常表达)的时序性表达有关;通过抑制软骨内成骨关键环节(Tnmd/Sox9通路),GsMTx4可有效减少异位骨化体积。这些发现为Piezo1抑制剂治疗肌腱损伤提供了完整的药效学证据链。
通过多尺度生物力学评估证实,GsMTx4能显著提升再生肌腱的结构-功能特性:在纳米尺度促进胶原纤维有序排列与成熟(直径增加35-40%),在宏观尺度使力学性能恢复至接近正常水平(极限载荷提升2.1倍),并通过步态分析首次证实其功能康复价值。这些发现为Piezo1抑制剂的临床应用提供了关键的生物力学证据,特别是明确了50-100μg剂量可通过调控细胞外基质重塑来改善肌腱的功能性愈合。

通过多组学分析和药理干预证实:①GsMTx4通过抑制Apelin信号通路发挥治疗作用,该调控具有时序特异性(早期主要影响G蛋白偶联信号,晚期调控代谢相关通路);②分子对接实验证实Apelin通路位于Piezo1下游,且单向调控(ML221不反馈影响Piezo1);③功能挽救实验揭示Apelin主要在软骨分化阶段发挥作用,这为理解肌腱异位骨化的"软骨内成骨"机制提供了新视角。这些发现完善了"机械刺激-Piezo1-Apelin-干细胞分化"的理论框架,为开发靶向组合疗法奠定基础。


本研究结合多学科交叉研究,从材料学(GelMA递送)+ 分子生物学(RNA-seq)+ 生物力学(动物步态分析)多角度验证,明确了Piezo1在肌腱生物学中的双重作用,即抑制Piezo1可通过Apelin信号通路促进肌腱愈合并减少异位骨化发生。表明以机械敏感离子通道(尤其是Piezo1)为靶点,有望成为一种促进肌腱再生、预防异位骨化的新型治疗策略。
Piezo1作为机械门控阳离子通道的一种,可被各种机械刺激激活,包括剪切应力、硬度和多种细胞类型的周期性压力,进而转化为细胞内的电信号,这一过程涉及多种生物学过程!方向新、实用型强!我们可为您提供基础科研相关热门课题思路和技术服务,解决您在基础研究中机械微环境相关难题。只要有想法,右上角联系客服,课题指导/方案设计/定制分析/实验验证这里应有尽有~